Automatický regulátor vodního čerpadla odstraňuje nutnost ručního přepínání tím, že řídí provoz čerpadla podle hladiny vody nebo tlaku v potrubí. Pomáhá udržovat stabilní dodávku, snižuje přetečení a suchý chod a zvyšuje spolehlivost systému. Tento článek vysvětluje, jak tyto řídicí jednotky fungují, jejich typy, vnitřní obvody, kroky instalace, bezpečnostní postupy a úvahy o údržbě.

Přehled automatického řízení vodního čerpadla
Automatický regulátor vodního čerpadla je zařízení, které spouští nebo zastavuje vodní čerpadlo na základě snímaných podmínek, jako je hladina nádrže nebo tlak v potrubí. Místo ručního přepínání řadič reaguje automaticky, když jsou dosaženy přednastavené limity.
Komponenty automatického řízení vodního čerpadla

Automatický řídicí systém vodního čerpadla se skládá ze sekcí pro snímání, rozhodování a přepínání napájení, které spolupracují.
Snímač hladiny vody nebo tlaku
Senzory detekují hladinu vody v nádrži nebo tlak v potrubí. Plovákové spínače se pohybují mechanicky s vodou. Vodivé sondy využívají vodivost vody k dokončení snímací cesty. Ultrazvukové senzory měří vzdálenost od hladiny vody bez kontaktu. Tlakové senzory detekují kapky a zpětné změny tlaku v potrubí. Senzor poskytuje vstupní signál pro řízení.
Řídicí jednotka
Řídicí jednotka zpracovává signál senzoru a určuje, zda má čerpadlo běžet nebo zastavit. Jednoduché systémy používají logiku založenou na relé, zatímco pokročilé systémy používají mikrokontroléry k aplikaci časování a prevenci rychlého přepínání.
Relé nebo Kontaktor
Relé funguje jako elektrický spínač motoru. Nízkonapěťový řídicí obvod napájí cívku relé a kontakty relé přepínají vyšší napětí motoru. Pro větší motory lze použít kontaktor.
Vestavěné ochranné prvky
Mnoho regulátorů obsahuje ochrany, které zastaví čerpadlo za nebezpečných podmínek. Běžné příklady zahrnují detekci suchého provozu, vypnutí přetížení nebo přehřátí a monitorování napětí. Tyto funkce pomáhají snižovat škody způsobené nízkou dodávkou vody, nadměrným zatížením motoru nebo nestabilním výkonem.
Jak funguje automatický regulátor vodního čerpadla

Automatický regulátor vodního čerpadla udržuje hladinu vody nebo tlak v rámci stanovené dolní a horní hranice. Když voda klesne pod dolní limit, regulátor čerpadlo zapne. Čerpadlo pokračuje v provozu, zatímco se nádrž plní nebo se zvyšuje tlak v systému. Jakmile voda dosáhne horní hranice, regulátor čerpadlo vypne. Poté systém zůstává v klidu a čeká, až hladina vody nebo tlak opět klesne pod dolní hranici, než čerpadlo znovu spustí. Tento opakující se cyklus udržuje zásobu vody stabilní a pomáhá zabránit rychlému přepínání a zapínání.
Typy automatických regulátorů vodních čerpadel
Řídicí jednotka plovoucího spínače

Ovladač plovákového spínače používá mechanický plovák, který se pohybuje nahoru a dolů s hladinou vody. Když voda dosáhne stanovené výšky, plovák změní polohu a čerpadlo se zapne nebo vypne. Tento typ je běžný u domácích nádrží nad hlavou, protože je jednoduchý a snadno instalovatelný. Je také cenově dostupná a dobře funguje pro základní kontrolu hladiny vody.
Řídicí jednotka založená na vodivých senzorech

Řídicí jednotka založená na vodivých senzorech využívá kovové elektrody umístěné na různých hladinách vody uvnitř nádrže. Když se voda dotkne elektrod, uzavře úzkou elektrickou cestu, která signalizuje regulátoru spuštění nebo zastavení čerpadla. Tato metoda se používá jak v domácích, tak průmyslových systémech. Zajišťuje stabilní a spolehlivé přepínání, protože nespoléhá na pohyblivé mechanické části.
Ultrazvukový regulátor hladiny vody

Ultrazvukový regulátor hladiny vody měří hladinu vody bez přímého kontaktu. Vysílá ultrazvukové vlny směrem k hladině vody a vypočítává hladinu na základě doby, za kterou se ozvěna vrátí. Tento typ se často používá pro větší nádrže nebo skladovací systémy, kde je potřeba vyšší přesnost měření. Protože nedochází k fyzickému kontaktu s vodou, opotřebení senzorů se sníží.
Automatický regulátor tlakového čerpadla vody

Automatický regulátor tlakového čerpadla vody pracuje na základě tlaku uvnitř potrubí místo hladiny vody v nádrži. Když tlak klesne, například při otevření kohoutku, regulátor čerpadlo zapne. Když tlak dosáhne stanovené hodnoty, čerpadlo se vypne. To pomáhá udržovat stabilní průtok vody a může snížit časté přepínání motorů.
Třífázový regulátor vodního čerpadla

Třífázový regulátor vodního čerpadla je navržen pro výkonné průmyslové motory pracující na třífázovém elektrickém napájení. Monitoruje rovnováhu mezi fázemi a zajišťuje, že motor přijímá správné napětí. Řídicí jednotka může chránit systém před problémy, jako je porucha fáze, nerovnováha a přetížení, čímž pomáhá předcházet poškození motoru.
Výběr správného automatického regulátoru vodního čerpadla
Správný výběr regulátoru závisí na uspořádání vašeho vodovodního systému a požadavcích na motor čerpadla. Před koupí nebo instalací si prostudujte tyto body:
• Typ motoru (jednofázový nebo třífázový): Ujistěte se, že regulátor odpovídá typu motoru a napájecímu napětí, aby mohl čerpadlo správně spustit a provozovat.
• Velikost nádrže a kapacita vody: Větší nádrže a vyšší spotřeba vody mohou vyžadovat delší dobu provozu, proto zvolte regulátor, který zvládne očekávaný cyklus bez přehřívání.
• Potřebná metoda snímání (plovák, vodivost, ultrazvuk, tlak): Vyberte metodu snímání, která odpovídá stylu vaší nádrže a podmínkám vody. Některá nastavení fungují nejlépe s jednoduchými plovákovými spínači, zatímco jiná vyžadují tlakové nebo bezkontaktní snímání.
• Výkonové a proudové kapacity: Zkontrolujte jmenovitý výkon čerpadla a startovací proud. Regulátor by měl tyto hodnoty splnit nebo překročit, aby se předešlo nepříjemným výpadkům nebo poškození kontaktů.
• Ochranné prvky (suchý běh, přetížení, ochrana proti napětí): Vyberte jednotku s ochranou, kterou vaše čerpadlo potřebuje, protože běžné příčiny poškození čerpadla jsou suchý provoz, přetížení a nestabilní napětí.
• Instalační prostředí (vnitřní nebo venkovní expozice): Pokud bude vystaven vlhkosti, prachu nebo teplu, použijte regulátor s vhodným krytem a odolností vůči povětrnostním vlivům.
Aplikace automatických regulátorů vodních čerpadel

• Rezidenční nadzemní nádrže: Nádrže se automaticky doplňují a zastavují se při nastavené úrovni, aby se zabránilo přetečení.
• Vrtací systémy: Řídí provoz čerpadel na základě hladiny nádrže nebo tlakové poptávky a zároveň chrání před nízkou hladinou vody.
• Zemědělské zavlažování: Podporuje dlouhé zavlažovací cykly bez nepřetržitého monitorování.
• Komerční budovy: Udržuje stálou dostupnost vody pro toalety, kuchyně a technické prostory.
• Průmyslové zásobníky: Udržují skladování v definovaných mezích pro zpracování, čištění nebo chlazení.
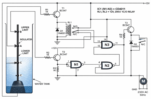
Příklad návrhu vnitřních obvodů
Automatický řídicí systém vodního čerpadla udržuje nádrž nad hlavou (OHT) plnou bez nutnosti ručního přepínání. Čerpadlo se ZAPNE, když hladina vody klesne pod nastavenou hodnotu, a vypne, když je nádrž plná. Tento návrh využívá IC s NAND hradlem CD4011 a pracuje z 12V stejnosměrného napájení. Spotřeba energie je nízká.
Okruh má dvě hlavní části:
• Řídicí obvod – ovládá start a zastavení čerpadla
• Indikátorový obvod – ukazuje hladinu vody pomocí LED diod
Následující příklad ukazuje jednu praktickou implementaci využívající logická hradla a tranzistorové ovladače.
Řídicí obvod automatického vodního čerpadla

Řídicí jednotka používá tři sondy uvnitř nádrže:
• Sonda A (nízká úroveň) – nastavuje startovací úroveň čerpadla
• Sonda B (vysoká úroveň) – nastavuje úroveň zastavení čerpadla
• Sonda C (Common reference) – připojená na +12V a umístěná na minimální bezpečné hladině vody
Když se voda dotkne sondy, vytvoří malý proud. Tento proud pohání bázi příslušného tranzistoru.
Spojení a fáze
Sonda A → tranzistoru T1 (BC547)
• Sonda A se připojuje k základně T1.
• Sběrač se připojuje na +12V.
• Emiter pohání relé RL1.
• RL1 se také připojuje k pinu 13 NAND brány N3.
Sonda B → tranzistoru T2 (BC547)
• Sonda B se připojuje k bázi T2.
• Sběrač se připojuje na +12V.
• Emitor je připojen k pinům 1 a 2 na hradle NAND N1.
• Emitor je také připojen k zemi přes rezistor R3.
Logické spojení (N1, N2 až N3)
• Výstup N2 (pin 4) se připojuje k pinu 12 N3.
• Výstup N3 se vrací zpět do pinu 6 N2.
Fáze motorového řidiče
• Výstup N3 pohání tranzistor T3 přes rezistor R4.
• Relé RL2 je připojeno k vysílači T3.
• RL2 spíná motor čerpadla.
Toto nastavení vytváří čistý systém startu a zastavení.
• Sonda A nastavuje výchozí bod.
• Sonda B nastavuje bod zastavení.
Provoz obvodů
Řídicí jednotka kontroluje, zda se voda dotýká sondy A a sondy B. Logika NAND zabraňuje rychlému přepínání, když je hladina vody mezi dvěma sondami.
Voda pod sondou A (nízká nádrž)
• T1 VYPNUTO, T2 VYPNUTO
• N3 výstup VYSOKÝ
• RL2 napájen
• Pumpuj ZAPNOUT
Nádrž se začíná plnit.
Voda mezi sondou A a sondou B (zóna plnění)
• Voda se dotýká sondy A → T1 ON
• RL1 napájený → pin 13 N3 HIGH
• Sonda B stále suchá → T2 VYPNUTA
• Logika NAND udržuje pin 12 N3 LOW
• Výstup N3 zůstává VYSOKÝ
• Čerpadlo pokračuje v provozu
Voda dosáhne sondy B (nádrž plná)
• Voda se dotýká sondy A a sondy B
• T1 NA → pin 13 z N3 HIGH
• T2 ON → logika způsobí, že pin 12 N3 je VYSOKÝ
• N3 výstup LOW
• RL2 de-aktivováno
• Pump OFF
Kapky vody pod sondou B (běžné používání)
• Sonda A stále mokrá → T1 ZAPNUTA
• Sonda B suchá → T2 VYPNUTA
• Logika udržuje výstup N3 NÍZKÝ
• Čerpadlo zůstává vypnuto
Kapky vody pod sondou A (nádrž opět nízká)
• T1 VYPNUTO, T2 VYPNUTO
• N3 výstup VYSOKÝ
• Pumpuj ZAPNOUT
Cyklus se opakuje.
Tato metoda se dvěma sondami zajišťuje stabilní řízení.
Čerpadlo začíná u sondy A a končí u sondy B, což zabraňuje častému přepínání ON/OFF kvůli malým změnám hladiny.
Automatický obvod indikátoru vodního čerpadla

Sekce indikátorů používá pět LED diod pro zobrazení hladiny vody.
Na spodní sondě je aplikována 12V reference. Jak voda stoupá a dotýká se každé sondy, příslušný tranzistor se zapne a rozsvítí svou LED. S rostoucí úrovní se rozsvítí více LED.
LED indikátor úrovně
• Minimální úroveň (sonda C) → T7 ZAPNUTA → LED1 ZAPNUTA
• 1/4 hladiny nádrže → T6 ZAPNUTO → LED1 + LED2 ZAPNUTO
• 1/2 hladina nádrže → T5 ZAPNUTO → LED1 + LED2 + LED3 ZAPNUTO
• 3/4 hladina nádrže → T4 ZAPNUTO → LED1 NA LED4 ZAPNUTO
• Plná nádrž → T3 ZAPNUTA → LED1 NA LED5 ZAPNUTÉ
LED diody svítí odspodu nahoru, což poskytuje jasný vizuální displej. Indikátorový panel lze namontovat na pohodlné místo pro pozorování.
Úroveň startu a stop můžete měnit nastavením výšky sondy A a sondy B. Veškeré montážní prvky musí být izolované, aby se zabránilo nežádoucím proudovým cestám.
Instalace automatického regulátoru vodního čerpadla

Správná instalace podporuje bezpečný a stabilní provoz a pomáhá regulátoru přesně snímat hladinu vody. Pečlivé nastavení také zabraňuje předčasnému selhání součástek a nebezpečným podmínkám.
Krok 1: Vyberte správný ovladač
Sladit regulátor s typem motoru (jednofázový nebo třífázový) a správným napájecím napětím. Ověřte, že jmenovitý výkon relé nebo stykače odpovídá nebo překračuje provozní a startovací proud čerpadla. Používání podceňovaných spínacích zařízení může způsobit přehřátí, poškození kontaktů nebo selhání.
Krok 2: Vypnout napájení
Před startem odpojte hlavní zdroj napájení. Použijte jistič nebo izolátor a ověřte, že je vedení plně odpojené, než se dotknete jakéhokoliv kabelu.
Krok 3: Instalace snímačů hladiny vody
Umístěte snímač nízké úrovně tam, kde by mělo čerpadlo začít, a senzor vysoké úrovně tam, kde by mělo zastavit. Udržujte mezi nimi dostatečný odstup, abyste předešli častému cyklování.
Senzory pevně upevněte uvnitř nádrže, aby se neposouvaly kvůli pohybu vody. Nesprávné umístění může způsobit předčasné uzavření, pozdní uzavření, přetečení nebo suchý provoz.
Krok 4: Připojit řídicí jednotku
Postupujte podle schématu zapojení, které je součástí regulátoru pro vstup napájení, senzor a výstup čerpadla. Ujistěte se, že všechny spoje jsou pevně utažené a správně zasazené. Volné svorky se mohou zahřívat a způsobovat přerušovaný provoz. Používejte správně rozměrené vodiče určené pro zatížení motoru, abyste zabránili poklesu napětí a přehřátí.
Krok 5: Připojte relé nebo kontaktor
Zapojte relé do obvodu motoru, jak je znázorněno na schématu ovladače. U motorů s vyšším výkonem použijte kontaktor řízený relé. Zajistěte správné uzemnění těla čerpadla, kovových trubek (pokud je to vhodné) a řídicí krytu, abyste snížili riziko úrazu elektrickým proudem a chránili před elektrickými poruchami.
Krok 6: Chránit instalační prostředí
Řídicí jednotku umístěte na suché, chráněné místo, mimo přímý déšť nebo stříkající vody. Vyhněte se vlhkým místům, která by mohla způsobit korozi nebo zkraty. Při instalaci venku nebo v vlhkém prostředí používejte uzavřený nebo odolný terárium.
Krok 7: Instalace ochrany obvodu
Používejte správně dimenzované pojistky nebo jističe na přívodním vedení. Správná ochrana rychle odpojuje napájení při přetížení nebo zkratu a chrání jak regulátor, tak čerpadlo.
Krok 8: Otestujte systém
Obnovte napájení a proveďte kontrolovaný test. Potvrďte, že čerpadlo startuje na nízké úrovni a zastavuje se na vysoké. Zkontrolujte abnormální šum relé, nestabilní přepínání, uvolněné zapojení nebo neočekávané restarty. Ověřte, že je uzemnění pevné a že nejsou přístupné žádné odkryté vodiče.
Pokyny pro provoz, bezpečnost a údržbu
Automatické řídicí jednotky vodních čerpadel fungují v prostředích, kde je současně přítomna elektřina i voda. Správný provoz, základní bezpečnostní postupy a rutinní kontroly pomáhají udržovat stabilní výkon a snižovat poruchy zařízení.
Bezpečné provozní postupy
• Izolujte všechny sondy a kabeláž. Používejte správně dimenzovanou izolaci a udržujte spoje plně zakryté, abyste zabránili nechtěnému kontaktu nebo nechtěným proudovým cestám.
• Používejte uzavřené nebo odolné terárium. Umístěte řídicí jednotku, relé a svorky do chráněného krytu, abyste snížili průnik vlhkosti, hromadění prachu a korozi.
• Zajistit správné uzemnění. Uzemněte tělo čerpadla, kovové trubky (pokud je to relevantní) a řídicí kryt podle místních elektrických postupů, abyste snížili riziko úrazu při poruchách.
• Instalace správně dimenzovaných pojistek nebo jističů. Správná ochrana obvodu odpojuje napájení při přetížení nebo zkratu.
• Udržujte elektrické součástky dál od stříkající vody. Umístěte řídicí jednotky nad možné zóny stříkající vody a natáhněte kabely, aby se zabránilo odtoku vody na svorky.
• Vyhněte se překročení pracovního cyklu čerpadla. Nepřetržité nebo nadměrné cyklování může motor přehřát a zkrátit životnost.
Rutinní údržba
• Zkontrolujte kabeláž a svorky na volnost, korozi nebo poškozenou izolaci.
• Sondy pro čištění hladiny vody k odstranění vodního kamene nebo usazenin, které mohou ovlivnit přesnost snímání.
• Zkontrolujte kontakty relé nebo stykače na opotřebení, známky přehřátí nebo neobvyklý hluk při spínání.
• Vyčistit sací sítka čerpadel a odstranit nečistoty, které by mohly omezit průtok nebo přetížit motor.
• Testování startu a ukončení provozu simulací nízkoúrovňových a vysokých podmínek za účelem potvrzení správné odezvy přepínání.
Řešení běžných problémů
• Čerpadlo se nespustí: Ověřte napájecí napětí na svorkách regulátoru a motoru. Ověřte, že relé nebo kontaktorová cívka správně napájí.
• Čerpadlo se nezastaví: Zkontrolujte vysokoúrovňové zapojení senzorů a potvrďte, že řídicí jednotka přijímá správný vstupní signál.
• Opakované rychlé přepínání: Kontrola rozestupů sond, usazenin na senzorech nebo nestabilních tlakových hodnot.
• Abnormální šum relé: Ověřte správné napětí cívky a zkontrolujte opotřebované kontakty.
• Nízký nebo nestabilní průtok vody: Zkontrolujte ucpání filtrů, ucpané potrubí, zaseklé ventily nebo vzduchové uzávěry v potrubí.
Výhody a omezení automatického řízení vodního čerpadla
Výhody
• Prodloužení životnosti motoru: Automatizace snižuje zbytečné cyklování a suchý provoz, čímž snižuje napětí a přehřívání.
• Méně ručních chyb: Automatické řízení zabraňuje tomu, aby přetečení zapomnělo vypnout a nedostatky zapomněly nastartovat.
• Konzistentnější spotřeba energie: Čerpadlo běží pouze mezi stanovenými dolními a horními limity, což snižuje ztrátu doby provozu při dlouhém používání.
• Stálý přísun a tlak: Definované hladiny/tlakové rozsahy pomáhají udržet dodávku stabilní s menším počtem přerušení.
• Připravenost pro vzdálené monitorování: Některé řídicí jednotky podporují alarmy, panely, BMS spoje, vzdálené kontroly stavu nebo ovládání více nádrží.
• Méně dohledu: Po nastavení systém funguje samostatně a stačí pouze rutinní kontrola.
Omezení
• Vyšší počáteční náklady: Senzory, řídicí logika a ochranné prvky zvyšují počáteční náklady.
• Instalace musí být správná: Umístění senzorů, zapojení, svorky a dimenze relé/stykače ovlivňují spolehlivost a bezpečnost.
• Potřeba ochrany životního prostředí: Vlhkost, prach a teplo mohou bez vhodných skříní způsobit korozi, nestabilní snímání nebo poškození kontaktů.
• Senzory mohou vyžadovat údržbu: Sondy se mohou zvětšit a plováky se mohou zachytit, takže pravidelné čištění/kontrola pomáhá předcházet špatnému přepínání.
• Ochrany se liší podle modelu: Některé poruchy nebo silné přepětí mohou stále vyžadovat dodatečnou vnější ochranu.
• Složitější pro vysokovýkonné/vícenádržové sestavy: Třífázové motory, vysoký náběhový proud a vícenádržová logika přidávají komponenty, zapojení a řešení problémů.
Srovnání manuálního a automatického řízení vodního čerpadla

| Funkce | Manuální ovládání | Automatické řízení |
|---|---|---|
| Základní operace | Někdo zapne a vypne čerpadlo | Systém běží bez lidské činnosti |
| Start/stop čerpadla | Ovládá se ručně | Starty a zastavení podle hladiny vody nebo tlaku |
| Riziko přetečení | Přetečení může nastat, pokud je zapnuté příliš dlouho | Zastavuje se automaticky na správné úrovni |
| Riziko suchého provozu | Suchý běh může nastat, pokud dojde nízký zdroj vody | Vestavěné bezpečnostní funkce chrání čerpadlo |
| Úspornost vody | Vyšší pravděpodobnost plýtvání vodou | Snižuje se plýtvání vodou |
| Stabilita zásobování vodou | Může se lišit v závislosti na uživatelské akci | Zásobování vodou je stabilnější |
| Počáteční náklady | Nižší počáteční náklady | Vyšší počáteční náklady |
Závěr
Automatické řídicí jednotky vodních čerpadel zajišťují řízený start a zastavení, které udržují vodní systémy stabilní a chráněné. Výběrem správné metody snímání, sladění regulátoru s motorem a správnou instalací lze dlouhodobě udržet výkon. Díky správné údržbě a bezpečnostním postupům tyto systémy podporují stálé zásobování vodou a zároveň snižují běžné problémy spojené s čerpadly.
Často kladené otázky [FAQ]
Kolik elektřiny ušetří automatický regulátor vodního čerpadla?
Automatický regulátor vodního čerpadla může snížit spotřebu elektřiny tím, že zabraňuje zbytečné době provozu čerpadla. Protože čerpadlo funguje pouze tehdy, když voda klesne pod nastavenou hladinu nebo tlakový bod, zabraňuje nepřetržitému provozu, přepadovému čerpání a suchému cyklu. Úspory energie závisí na velikosti čerpadla a vzorcích používání, ale snížený neaktivní provoz snižuje celkovou spotřebu energie.
Může automatický řídicí ovladač vodního čerpadla fungovat bez vodní nádrže?
Ano. Některé regulátory pracují čistě na tlak v potrubí. Tyto systémy sledují pokles tlaku při otevření kohoutků a automaticky spouštějí čerpadlo. Běžně se používají v přímém zásobování vodou, kde je vyžadován stálý tlak bez nutnosti ukládat vodu v nádrži nad hlavou.
Jaké IP hodnocení by měl mít automatický regulátor vodního čerpadla pro venkovní instalaci?
Pro venkovní použití by měl mít ovladač alespoň certifikaci IP54, aby chránil před prachem a stříkající vodou. V exponovaných nebo vlhkých podmínkách poskytuje IP65 nebo vyšší lepší ochranu. Správné hodnocení pomáhá zabránit pronikání vlhkosti, která může způsobit korozi, zkraty nebo nestabilní provoz.
Jak dlouho obvykle vydrží automatický regulátor vodního čerpadla?
Životnost závisí na kvalitě výroby, zatížení a prostředí instalace. Řídicí jednotky založené na relé mohou při běžném používání vydržet 3–7 let, zatímco polovodičové nebo kontaktorové systémy mohou vydržet déle. Pravidelná kontrola relé, kabeláže a senzorů prodlužuje životnost provozu.
Mohu připojit více nádrží k jednomu automatickému ovladači vodního čerpadla?
Ano, ale záleží na konstrukci ovladače. Vícetankové systémy vyžadují samostatné hladinové senzory pro každou nádrž a řídicí jednotku podporující logiku s více vstupy. Některé pokročilé modely mohou upřednostňovat nádrže nebo úrovně vyvažování, zatímco základní řídicí jednotky mohou vyžadovat další reléovou logiku pro bezpečné zvládnutí více skladovacích bodů.